Tentang Kami
- Home
- Tentang Kami
Product Innovation
Memacu daya saing manufaktur dengan peningkatan efisiensi dan produktivitas sistem produksi.
Best Quality
Mencapai tingkat kepuasan pelanggan dengan mempertahankan kebijakan dan prosedur yang berfokus pada pengendalian dan penjaminan mutu.
Profil Perusahaan
PT. Maruhide Indonesia
Maruhide Indonesia adalah salah satu usaha industri Penanaman Modal Asing (PMA) dari Japan, yang bergerak dalam bidang pembuatan suku cadang (component) dan aksesori kendaraan bermotor roda empat atau lebih dengan lokasi di Kawasan Greenland International Industrial Centre (GIIC), Kabupaten Bekasi, Provinsi Jawa Barat, Indonesia.
Sejak berdiri Juni 2012 dan berproduksi Maret 2015 dari volume kecil hingga massal, PT. Maruhide Indonesia terus berupaya memberikan kontribusi bagi perkembangan automotive manufacturing di Indonesia untuk kendaraan niaga ringan dan berat (Commercial Car), dan kendaraan penumpang (Passenger Car).
Maruhide Indonesia juga terus berkembang seiring dengan semakin terbukanya peluang untuk memanfaatkan teknologi, dan pengetahuan yang kami miliki untuk menjamin dan memberikan Product Innovation dan Best Quality dalam memenuhi kebutuhan Customer.
Pemenuhan kebutuhan Customer telah dibuktikan dengan dapatnya kami bekerjasama sebagai 1st-Tier dan 2nd-Tier Supplier dalam pembuatan component dan aksesori kendaraan bermotor roda empat atau lebih baik untuk Commercial Car maupun Passenger Car dari hampir sebagian besar Agen Tunggal Pemegang Merek (ATPM) di Indonesia: Mitsubishi, Daihatsu, Honda, Mercedes-Benz (Daimler Indonesia dan Daimler India), Hino, Isuzu, dan Suzuki.
Maruhide Indonesia akan selalu berusaha menjadi Perusahaan yang berkesan baik dan berkesinambungan di hati seluruh Customer yang sudah bekerjasama hingga saat ini maupun yang akan baru mulai bekerjasama dengan kami bahwa kami akan melakukan sesuatu untuk mereka dan membuat mereka merasakan kesenangan dan nilai serta menantikan dan memiliki masa depan secara bersama-sama.
Kami berharap dapat bekerja sama dan terus berada di sisi Anda. Kami memberikan kualitas yang dapat diandalkan, mengejar komitmen kami dengan bangga dan percaya diri yang pada akhirnya Kepuasan Pelanggan adalah kekuatan kami.
- Sejarah Perusahaan
- Garis Besar Perusahaan
- Layout Pabrik
| Title | Description | |
|---|---|---|
| Juni 2012 | Pembentukan | |
| Top Management (Generasi Pertama) | ||
| President Director | Mr. Takashi Kobayashi (Maruhide Co., Ltd) | |
| Vice President Director | Mr. Shigenobu Suzuki (February 1, 2014 ~ November 20, 2021) | |
| Factory Director | Mr. Yohio Sato ( February 1, 2014 ~ October 20, 2021) | |
| General Manager | Mr. H. Sri Sutanto (March 1, 2014 ~ February 20, 2021) | |
| Mei 2014 | Penyelesaian Gedung - A (Pabrik) | |
| Januari 2015 | Instalasi Peralatan | |
| Maret 2015 | Mulai Produksi | |
| March 2015 | Kerjasama Awal dengan Agen Tunggal Pemegang Merek (ATPM) 1st Mitsubishi - MKM (1st Tier) | |
| Oktober 2015 | Kerjasama Awal dengan Agen Tunggal Pemegang Merek (ATPM) 2nd Daihatsu (2nd Tier) | |
| November 2015 | Kerjasama Awal dengan Agen Tunggal Pemegang Merek (ATPM) 3rd Honda (2nd Tier) | |
| Juni 2016 | 2-Shift Production Start (Day/Night) | |
| Mei 2017 | Persyaratan Pelanggan dan Peraturan Awal dengan Sistem Manajemen Mutu (SMM) ISO 9001:2015 Certified by TUV Rheinland (Sertifikat Pertama pada 5 May 2017) | |
| Agustus 2017 | Peningkatan Kerjasama dengan Agen Tunggal Pemegang Merek (ATPM) 4th Mercedes-Benz (1st Tier) | |
| Agustus 2017 | Daimler Commercial Vehicle Motors Indonesia (DCVMI) | |
| Agustus '2017 | Daimler India Commercial Vehicle (DICV) | |
| Maret 2018 | Peningkatan Kerjasam dengan Agen Tunggal Pemegang Merek (ATPM) 5th Hino & Isuzu (2nd Tier) | |
| Mei 2018 | Peningkatan Kerjasam dengan Agen Tunggal Pemegang Merek (ATPM) 6th Suzuki (2nd Tier) | |
| Maret 2019 | Penyelesaian Gedung - B (Pabrik) | |
| Januari 2020 | Peningkatan Kerjasama dengan Agen Tunggal Pemegang Merek (ATPM) 7th Mitsubishi-KTB (1st Tier) | |
| Mei 2020 | Mempertahankan Persyaratan dan Peraturan Pelanggan dengan Sistem Manajemen Mutu (SMM) ISO 9001:2015 Certified by TUV Rheinland (Sertifikat ke 2 pada April 2020) | |
| Desember 2021 | Meningkatkan Persyaratan dan Peraturan Pelanggan dengan Sistem Manajemen Mutu (SMM) IATF 16949:2016 Certified by TUV Rheinland (Sertifikat Pertama pada 30 Desember 2021) | |
| November 2022 | Penyelesaian Gedung-C (Warehouse) | |
| Title | Description | |
|---|---|---|
| Nama Perusahaan | PT. Maruhide Indonesia | |
| Operation Capital | 2,400,000 USD | |
| Total Luas Area | 9.690 m2 | |
| Dengan Tata Guna Lahan / Rencana Lokasi (Per Juni 29, 2022 - Sekarang) | ||
| Gedung Pabrik | 2.310 m2 (Factory-A = 1.620 m2 and; Factory-B = 690 m2) | |
| Gedung Lainnya | 799 m2 (Toilet = 18 m2; Ruang Penyimpanan Kecil = 10 m2; Lobi = 36 m2; | |
| Gedung Lainnya | Kantin = 72 m2; Koridor = 331 m2; Loker = 20 m2; | |
| Gedung Lainnya | Mushola = 25 m2; Pos Jaga = 29 m2; Luas Kanopi = 147 m2; | |
| Gedung Lainnya | Ruang Pompa = 39 m2; dan Ruang QC = 72 m2) | |
| Gedung Kantor | 260 m2 (Lantai 2) | |
| Gedung Warehouse | 985 m2 (Gedung Sementara = 700 m2; dan Luas Kanopi = 285 m2) | |
| Fasilitas Penunjang | 5.596 m2 (Jalan Beton = 4.187 m2; dan Penghijauan = 1.409 m2) | |
| Pegawai | 177 Orang ( Per September 30, 2023 ) | |
| Top Management (Generasi Kedua) | ||
| President Director | Mr. Takashi Kobayashi (Maruhide Co., Ltd) | |
| Vice President Director | Mr. Masanori Nakamura (27 Mei, 2021 ~ Sekarang) | |
| Factory Director | Mr. Yuichiro Kaneda (27 Mei, 2021 ~ Sekarang) | |
| Finance Director | Mr. Yuki Kobayashi ( 11 April, 2022 ~ Sekarang) | |
| General Manager | Mr. Martinus Tagor Sinaga ( 21 November, 2020 ~ Sekarang) | |

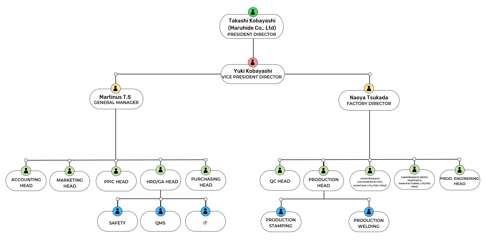
Struktur Organisasi
Core Value
Kebijakan Perusahaan
-
MENINGKATKAN KEPUASAN PELANGGAN DENGAN PERATURAN DAN KETENTUAN YANG BERLAKU.
Menjadi perusahaan yang dapat dibanggakan dengan selalu mengedepankan tidak hanya kepuasan pelanggan namun juga kepuasan pemangku kepentingan.
-
PENINGKATAN QCDS TANPA BATAS.
Menerapkan peningkatan Q=Quality, C=Cost, D=Delivery, dan S=Safety tanpa henti sehingga Produk yang dihasilkan memenuhi harapan pelanggan.
-
MELINDUNGI DAN MEMELIHARA LINGKUNGAN DENGAN BAIK.
Menjaga kondisi lingkungan hidup sesuai aturan merupakan suatu kewajiban.
-
HORMAT TERHADAP MASYARAKAT LOKAL.
Menghormati komunitas lokal dan berusaha untuk menjadi bagian dari komunitas tersebut.
Vision
Menjadi supplier komponen otomotif yang mengutamakan kepuasan pelanggan serta berdaya saing secara nasional maupun global
Mission
Mewujudkan Visi yang mencakup pada pendekatan ke 4 (empat) arah Kebijakan Perusahaan (Company Policy) serta-merta meningkatkan kemampuan dan kompetensi semua sumber sehingga operasi kami dapat tercapai dan terkelola dengan baik dan berkesinambungan.
Maruhide Group
INDONESIA OFFICE & FACTORY
Kawasan GIIC Block AC No.7, Deltamas, Sukamahi, Cikarang Pusat, Bekasi, 17530 Indonesia
Maruhide Co., Ltd
Adalah Mother Company dari PT. Maruhide Indonesia sebagai anak / cabang Perusahaan yang berasal dari Jepang yang berekspansi ke Indonesia.
Maruhide Co., Ltd didirikan pada tahun 1950 di Ota-ku Ward Tokyo dengan keinginan untuk menjadi Perusahaan unggul dan bernilai pada kelangsungan hidupnya.
Maruhide Co, Ltd merupakan pabrik yang memproduksi komponen pemrosesan lembaran logam untuk berbagai industri dan telah menjadi produsen suku cadang seperti: truk, mobil, forklift, perumahan, dan peralatan konstruksi.
Klien utama:
Mitsubishi Fuso Truck and Bus Corporation; Mitsubishi Heavy Industries, Ltd; Mitsubishi Logisnext Co., Ltd; NOK Corporation; Daiwa House Industry Co., Ltd; Pubco Co., Ltd; Mitsubishi Heavy Industries Engine & Turbocharger, Ltd; Masco Engineering Co., Ltd; Nihonmatsu NOK Co., Ltd; Sekisui Plastics Yamakyu Co., Ltd; and Metal One Steel Service Co., Ltd
Location:
- Head Office: 1-21-5 Tamagawa, Ota-ku, Tokyo;
- Nagai No.1 and No.2 (Factory 2), Narita Kai, Nagai City, Yamagata Prefecture;
- Nagai (Factory 3) 891-2 Narita, Nagai City, Yamagata Prefecture, and;
- Kunomoto Factory 1119-2 Nagano, Kunomoto, Nagai City, Yamagata Prefecture.
